Ein Beitrag von Werner Hoffmann

Was auf den ersten Blick wie eine harmlose Landschaft aus Denkfabriken wirkt, entpuppt sich bei genauerem Hinsehen als eines der einflussreichsten politischen Netzwerke der Welt. Der Film „ATLAS – Das gefährlichste Netzwerk der Welt“ aus dem funk-Format Der Dunkle Parabelritter legt offen, wie das sogenannte Atlas-Netzwerk seit Jahrzehnten im Hintergrund agiert – weitgehend unbeachtet von der breiten Öffentlichkeit.

Das Atlas-Netzwerk ist kein einzelner Verein, keine Partei und keine offizielle Institution. Es handelt sich um ein globales Geflecht aus über 500 Thinktanks, Stiftungen und Lobbyorganisationen, die einer klaren Ideologie folgen: radikaler Marktliberalismus, ein möglichst schwacher Staat, Privatisierung öffentlicher Aufgaben und die Zurückdrängung sozialer Sicherungssysteme. Was dabei als „Freiheit“ propagiert wird, meint in der Praxis häufig vor allem die Freiheit von Konzernen und Vermögenden.

Historisch reichen die Wurzeln dieses Netzwerks bis in die Nachkriegszeit zurück. Zentrale ideologische Grundlagen stammen von Denkern wie Friedrich August von Hayek. Aus zunächst akademischen Debatten entwickelte sich über Jahrzehnte ein strategisch aufgebautes Machtinstrument. Ziel war nie die offene politische Auseinandersetzung, sondern die langfristige Beeinflussung von Eliten, Medien, Gerichten und Gesetzgebungsprozessen.

Der Film zeigt eindrücklich, wie weitreichend dieses Netzwerk heute wirkt. In den USA hatte es maßgeblichen Einfluss auf die Besetzung des Supreme Court – mit dramatischen Konsequenzen wie der Aufhebung des bundesweiten Abtreibungsrechts. In Großbritannien unterstützten Atlas-nahe Akteure eine radikale Wirtschaftspolitik, die unter Liz Truss innerhalb kürzester Zeit eine massive wirtschaftliche Krise auslöste. In Argentinien ebneten entsprechende Netzwerke den Weg für Präsident Javier Milei, dessen Politik erhebliche soziale Verwerfungen verursacht.

Besonders alarmierend ist, dass sich der Einfluss des Atlas-Netzwerks nicht auf Wirtschaftsfragen beschränkt. Es greift gezielt in gesellschaftliche Debatten ein – gegen Klimaschutz, gegen Arbeitnehmerrechte, gegen soziale Umverteilung und häufig auch gegen Minderheitenrechte. Demokratie wird dabei nicht offen bekämpft, sondern schleichend ausgehöhlt, indem zentrale Entscheidungen in informelle, kaum kontrollierbare Zirkel verlagert werden.

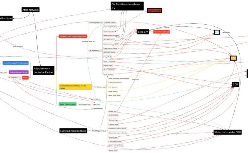
Auch Deutschland bleibt davon nicht unberührt. Der Film macht deutlich, dass Atlas-nahe Organisationen, Institute und mediale Plattformen längst hierzulande aktiv sind – oft eng vernetzt mit Parteien, wirtschaftsnahen Stiftungen und meinungsprägenden Medien. Der Einfluss erfolgt subtil, aber wirkungsvoll: Narrative werden gesetzt, Begriffe verschoben und politische Alternativen systematisch als „unrealistisch“ diskreditiert.

Das wirklich Gefährliche an diesem Netzwerk ist nicht allein seine Existenz, sondern seine Unsichtbarkeit. Während Demokratie Transparenz, Öffentlichkeit und Kontrolle benötigt, operiert Atlas im Schatten – global vernetzt, strategisch langfristig und finanziell bestens ausgestattet. Wer verstehen will, warum sich Politik in vielen Ländern zunehmend von sozialen Realitäten entfernt, kommt an diesem Netzwerk nicht vorbei.
Der Film ist damit weit mehr als eine Analyse. Er ist eine Warnung: Demokratie stirbt nicht plötzlich. Sie wird leise, effizient und gut organisiert ausgehöhlt.
#AtlasNetwork #DerDunkleParabelritter #DemokratieUnterDruck #Thinktanks #PolitischeMacht

